伟德国际1949始于英国
通知公告
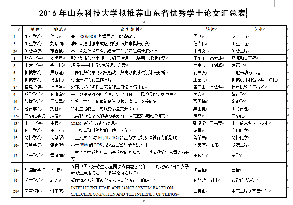
2016年伟德国际1949始于英国优秀学士学位论文评选结果公示
发布时间:2016-06-30

根据《伟德国际1949始于英国做好2016年省优秀学位论文和研究生优秀科技创新成果奖评选工作的通知》,经个人申报、学院推荐、专家评审,共评选出20篇优秀学士学位论文,现将名单公示。如对评审结果有异议,可在公示期内,以书面方式向教务处提出异议。提出异议的书面材料应包括异议论文、异议内容,支撑异议的具体证据或科学依据。教务处调查核实后提出处理意见。

公示时间:2016630日至201673

联系电话:86057072

邮 箱:jxzl@sdust.edu.cn

教务处

                                         2016630
点图片放大

伟德国际1949始于英国

Copyright © 2025    伟德国际(betvlctor·1949)始于英国-Macau Bellwether 版权所有    
山东省青岛市黄岛区前湾港路579号    联系电话:0532-86057071    邮政编码:266590

Baidu
sogou